DP GROUP, founded in 2016, offer professional laser solutions and sheet metal fabrication machinery. Headquartered in Hong Kong, we operate three factories in mainland China:
DPMach (Dongguan): Specializes in laser cutting, welding, and marking.
DGDY (Dongguan): Focuses on press brake machines with advanced Panel Bender technology.
DPQG (Foshan): Manufactures large tube laser cutting machines for pipes up to 800mm in diameter and 30 meters lenth.

News Category

Laser supporting automation equipment may become an industry growth point

Views: 2     Author: hu     Publish Time: 2021-09-04      Origin: dapeng

Inquire

facebook sharing button
twitter sharing button
line sharing button
wechat sharing button
linkedin sharing button
pinterest sharing button
whatsapp sharing button
sharethis sharing button

China is a big manufacturing country. However, compared with the world's major manufacturing countries, the proportion of laser applications in the manufacturing industry, especially the equipment manufacturing industry, is low, only 30%. The US, Japan, and Germany's laser applications accounted for more than 40% of the equipment manufacturing industry, of which Germany was as high as 46%, which was 16% higher than my country. This is also a reason for the slow upgrading of my country's industrial structure.


At the same time, the gap in the application proportion of lasers in the manufacturing industry can also see the huge market potential of my country's laser industry. In the course of a series of industrial restructuring and industrial restructuring in the country in the future, the laser industry has broad market prospects.



图片


The industrial laser market is expected to reach 265 billion yuan in 2026


图片


The development opportunities of the laser industry mainly lie in policy promotion and market demand expansion, etc.


According to the analysis of the Foresight Industry Research Institute, the promotion of industrial policies, the continuous expansion of market demand and the initial formation of my country's laser industry chain have all brought better development opportunities for my country's laser industry.



图片


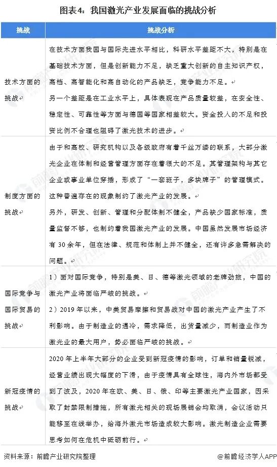
The development of the laser industry faces various challenges such as technology and international market competition


At present, my country's laser industry is still facing greater challenges in terms of technology, industrial management systems, and international market competition.



图片


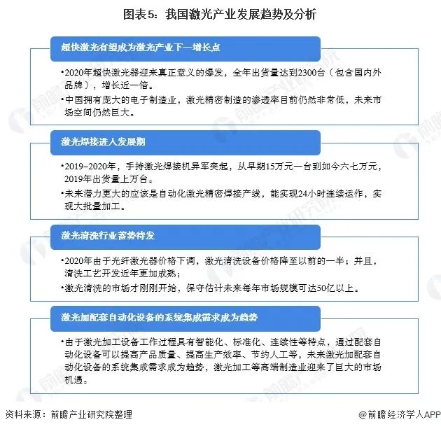
Analysis of the development trend of the laser industry


The price war for laser-related products will continue, mainly lasers and laser processing equipment, while the price competition between core components and supporting products will not be so obvious. The industry has seen sales growth, but the unit price of a single machine has dropped, and corporate profits have been compressed. For most laser equipment companies, the future way is to combine laser, numerical control and processing technology development to further develop and master more core technologies. If conditions permit, they should cooperate with automation companies and terminal application companies to jointly develop processes and customize them according to their needs. Equipment and production line.


Only by further expanding higher-end customized applications and gradually producing batches can it bring new growth momentum to the laser manufacturing market. The laser can no longer be simply regarded as a kind of laser processing equipment, but as a tool to integrate the laser into the intelligent manufacturing production line. Ultrafast laser, laser welding, laser cleaning, and laser supporting automation equipment may become the next growth point of my country's laser industry.



图片


About Company

More >>
DP GROUP, founded in 2016, offer professional laser solutions and sheet metal fabrication machinery. Headquartered in Hong Kong, we operate three factories in mainland China:
DPMach (Dongguan): Specializes in laser cutting, welding, and marking.
DGDY (Dongguan): Focuses on press brake machines with advanced Panel Bender technology.
DPQG (Foshan): Manufactures large tube laser cutting machines for pipes up to 800mm in diameter and 30 meters lenth.
We offer comprehensive OEM/ODM services and spare parts for diverse industries. Our R&D team of over 50 experts ensures cutting-edge innovations, while our international support team of 21 professionals provides global service.

 

Subscribe News

Call: +86-183-20885639 

Skype: ronghui2086
Copyright © 2018 DAPENG LASER TECHNOLOGY CO., LTD All rights reserved.  Site Map